根据公司调剂工作安排(2025年硕士研究生调剂公告https://yjs.hueb.edu.cn/info/1016/3265.htm),调剂时遵循按需调剂、全面衡量、择优选择、确保招生质量的原则。为做好研究生调剂工作,现将公司2025年硕士研究生调剂工作相关安排通知如下:
公司对未招满学术型、专业型硕士研究生名额现启动调剂程序,复试依托学信网“研招远程面试系统”,采用双机位模式进行复试。调剂时,复试比例为200%左右,所有符合调剂基本条件的考生按初试成绩总分(加上符合国家加分政策的加分)由高到低排序,确定复试名单。
一、复试与录取
1.研究生接收调剂专业:

注意:125601工程管理(全日制)调剂条件:截至2025年9月入学时,大学本科毕业后有3年以上工作经验的人员;或者获得国家承认的高职高专毕业学历或大学本科结业后,符合相关学业要求,达到大学本科毕业生同等学力并有5年以上工作经验的人员;或者获得硕士、博士学历或学位后有2年以上工作经验的人员。
2.调剂考生复试资格的审查
(1)复试资格审查

(2)44118太阳成城集团研究生招生工作领导小组将认真核对是否为复试考生本人、有效证件与报名库采集的信息是否一致,严格核对考生的报考信息和本人身份是否真实,审核结果需由具体审核工作人员及相关专业复试小组组长签字确认,并将考生身份确认表报研招办备案。
3.调剂考生面试
进入复试考生,需按时参加面试。缺考者取消复试录取资格。具体情况及规定如下:
缺考考生的认定办法为:未按规定时间进入考场,考生迟到30分钟以上的视为缺考。
公司复试形式及科目、复试录取最终成绩的计算办法参照《2025年硕士研究生复试录取方案》执行。
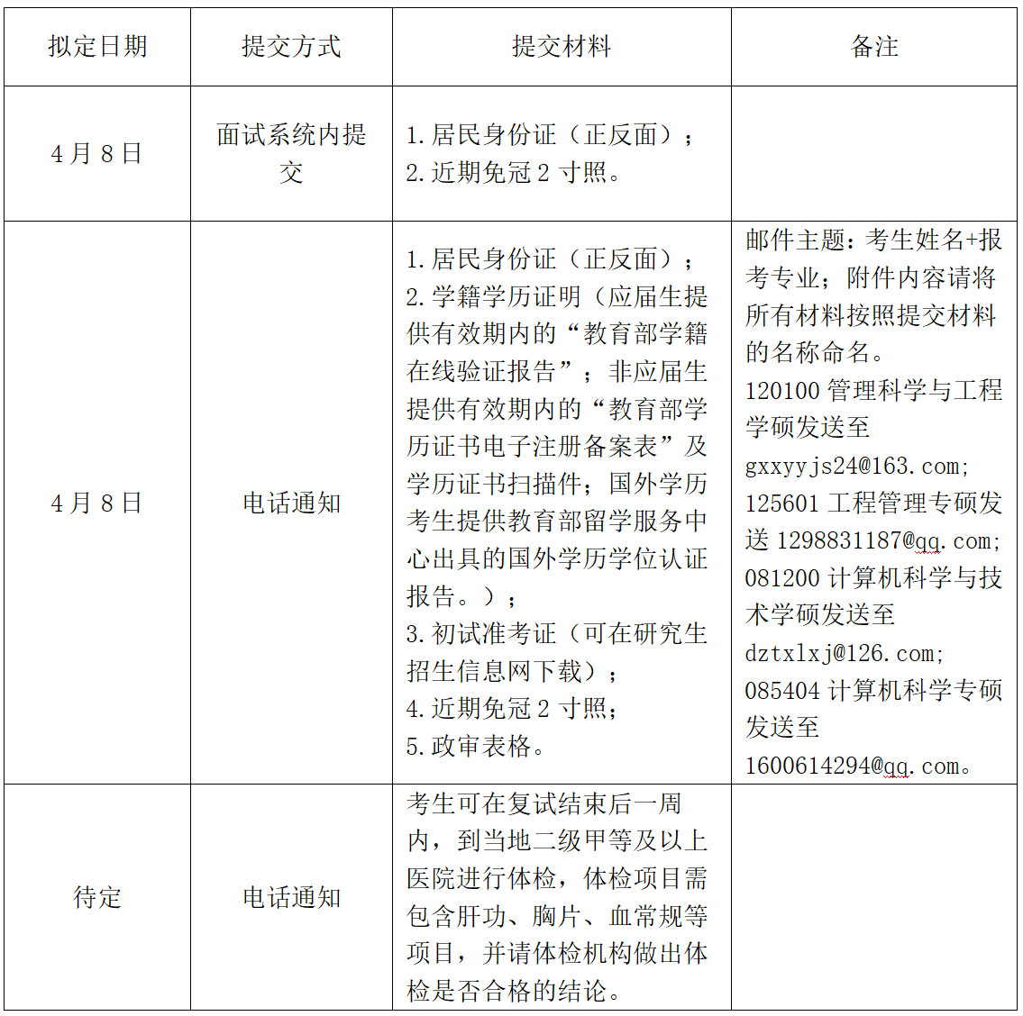
4.调剂考生复试流程及时间安排

第一批调剂复试名单后,若调剂名额未占满将进行第二批次的调剂复试工作,将尽快公布第一批调剂拟录取名单,根据情况启动第二批调剂复试工作。
二、拟录取名单的确定
(1)录取顺序
依据各专业招生计划,按照一志愿考生、调剂考生的顺序分批次进行录取,优先录取一志愿考生。同一专业内,按照复试最终成绩由高到低分别排队,依次拟录取。
(2)复试录取最终成绩的计算办法
最终成绩=(初试成绩+初试加分项)×70%+复试成绩×30%
在上述计算公式中,复试成绩为所有复试科目成绩总和(不含同等学力考生加试成绩);初试加分的相关政策以《2025年全国硕士研究生招生工作管理规定》相关内容为准。
三、凡出现以下情况考生将取消录取资格
所有考生在复试结束后须随时关注“中国研究生招生信息网”的相关提示,且保持预留的联系方式畅通。列入拟录取名单的调剂考生在规定时间内点击确认“待录取”,才能被确定“拟录取”资格。已被其他公司“待录取”的考生视为自愿放弃,不予录取。因考生个人原因未能接收信息或电话提醒,导致影响录取结果的,责任由考生本人承担。所有拟录取的调剂考生确认接受公司“待录取”通知后,将视为同意遵守公司复试录取规定,公司不再受理考生提出的解锁申请。
其他未尽事宜,以《2025年硕士研究生复试录取方案》、《复试须知》(务必请登录研究生公司网页查阅)和《2025年硕士研究生复试录取工作实施细则》为准。